
For decades, procurement teams have struggled with paperwork, invoice mismatches, late approvals, and compliance gaps. The procure-to-pay process (P2P), though vital, has often been slow, fragmented, and prone to errors.
Now, with AI-powered procure to pay process automation, organizations are reimagining procurement as a strategic driver of efficiency, savings, and innovation.
According to Gartner, companies that modernize their procure to pay business process with AI reduce operational costs by up to 30%.
This guide explores:
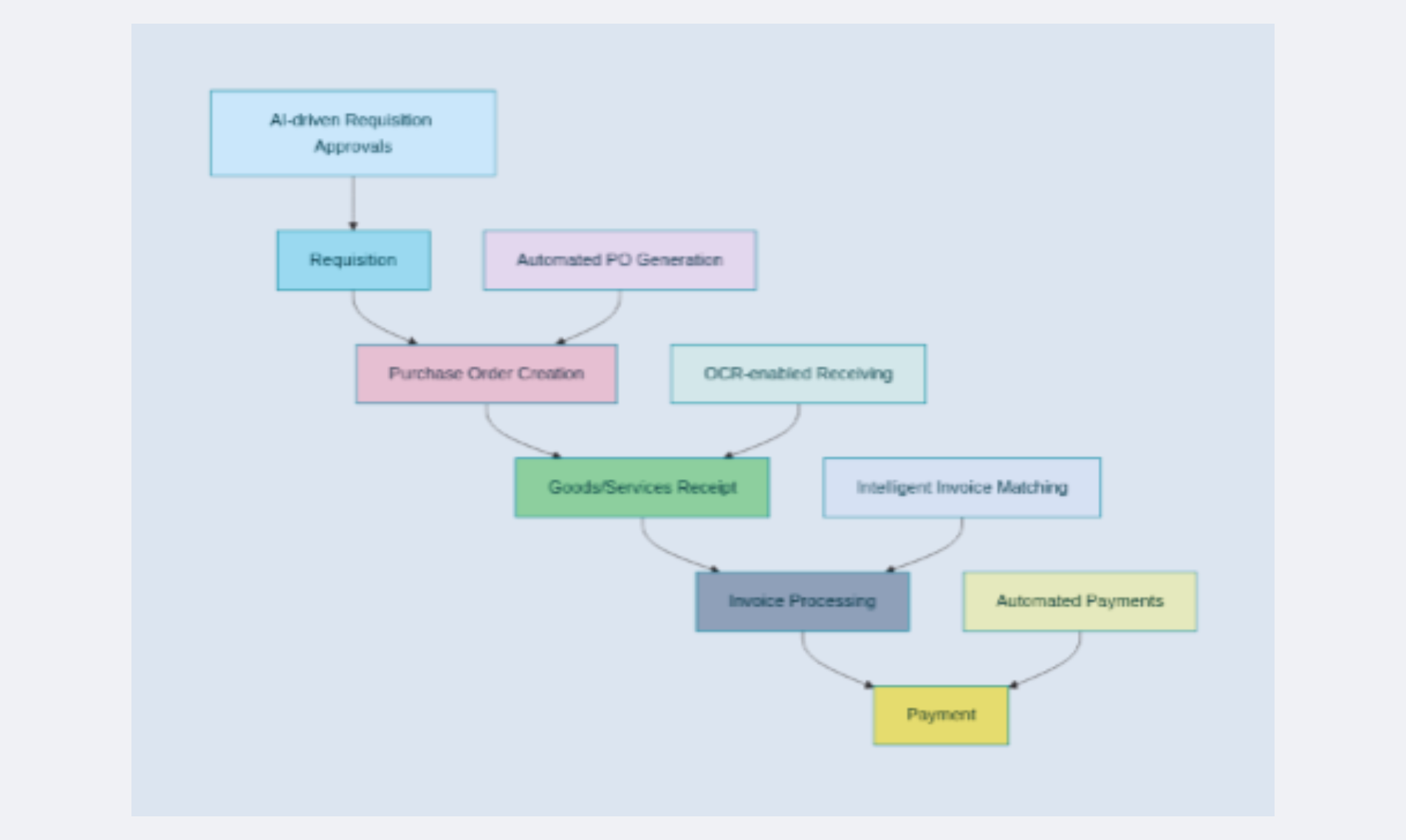
The procure-to-pay process (P2P) is the complete workflow of purchasing goods and services—from raising requisitions to making supplier payments.

This end-to-end procure to pay process is essential for every organization. However, manual workflows create bottlenecks, miscommunication, and cost leakages. That’s why procure to pay process automation has become the new standard.
AI doesn’t just automate tasks—it makes procurement smarter. With AI-based procure to pay process automation, organizations get:
Automates need identification, approvals, and demand forecasting. Prevents rogue spend by ensuring every requisition is tracked within the P2P procure to pay process flow.
Suggests the best suppliers, negotiates prices, and auto-generates POs. AI ensures compliance and accuracy within the procure-to-pay business process.
IoT and OCR confirm deliveries instantly—keeping the end-to-end procure to pay process seamless and transparent.
Matches invoices against POs and receipts in real time. AI-driven reconciliation reduces mismatches—a common pain point in the procure to pay process flow.
AI schedules and executes payments securely, ensuring compliance and supplier trust.
In today's rapidly evolving business landscape, efficiency and cost-effectiveness are paramount. The Procure-to-Pay (P2P) process, the backbone of any organization's spending, has traditionally been ripe with manual tasks, bottlenecks, and opportunities for error. However, a revolutionary shift is underway, driven by Artificial Intelligence (AI) and Machine Learning (ML).
AI in procurement is no longer a futuristic concept; it's a present-day reality that is fundamentally reshaping how businesses manage their expenditures. From predicting needs to optimizing payments, AI is injecting intelligence into every stage of the P2P cycle. Let's explore how AI transforms the procure-to-pay process flow step by step.
Traditional requisitioning is reactive – something breaks, or stock runs low, and an employee manually creates a request. This often leads to urgent orders, higher costs, and potential supply chain disruptions.
How AI Transforms It:AI-powered demand sensing capabilities analyze vast datasets, including historical purchase patterns, market trends, seasonal variations, project timelines, and even external factors like weather or economic forecasts.
AI use cases in procurement at this stage significantly reduce manual effort, improve planning accuracy, and ensure that the right resources are available at the right time.
Finding the right supplier is crucial for quality, cost, and timely delivery. The manual process of sifting through vendor lists, evaluating bids, and assessing risks is time-consuming and often subjective.
How AI Transforms It:AI in sourcing and procurement brings unprecedented speed and objectivity to supplier evaluation.
This leads to more informed decisions, stronger supplier relationships, and reduced supply chain risk. For those interested in deeper learning, exploring an AI in procurement course can provide practical skills in leveraging these tools.
The creation, routing, and approval of Purchase Orders (POs) can be a significant bottleneck, especially in organizations with complex hierarchies and multiple approvers.
How AI Transforms It:PO automation driven by AI streamlines this entire phase.
These AI in procurement examples showcase how mundane, repetitive tasks are handled with speed and accuracy, freeing up procurement teams for more strategic work.
Verifying the receipt of goods or services against the PO has traditionally been a manual process prone to human error, often leading to discrepancies and delayed payments.
How AI Transforms It:This stage sees the powerful application of generative AI in procurement and other advanced technologies.
This level of automation ensures accurate and immediate verification, drastically reducing discrepancies later in the process.
Invoice processing and the critical three-way match (PO vs. GRN vs. Invoice) are notorious for being time-consuming and error-prone. Discrepancies often require manual investigation, delaying payments and impacting supplier relationships.
How AI Transforms It:AI and ML in procurement shine brightly in invoice reconciliation.
This significantly accelerates invoice processing, reduces late payment penalties, and improves overall financial control.
The final step, payment, offers another layer of optimization with AI, moving beyond simply paying on time to strategically managing cash flow.
How AI Transforms It:
✔ Speed: Cycle times reduced by up to 70%.
✔ Accuracy: AI eliminates duplicate payments and manual errors.
✔ Cost Savings: Optimized payment terms and reduced late fees.
✔ Compliance: Policy checks and automated audit trails built in.
✔ Visibility: Real-time dashboards of the procure-to-pay business process.
✔ Risk Management: AI flags fraud and supplier instability instantly.
Even the most advanced procure-to-pay process automation comes with hurdles:
🔮 Predictive Procurement – AI forecasts needs before requisitions arise.
🎙 Conversational AI – Voice assistants for requisitions and approvals.
🔗 Blockchain + AI – Trusted, immutable supplier records.
🤖 Autonomous Procurement Agents – Bots negotiate and execute purchases.
🌍 Sustainable P2P – AI aligns the procure to pay business process with ESG goals.
Q: What is procure to pay process in simple terms?
It’s the end-to-end workflow of purchasing goods/services—from requisition to supplier payment.
Q: What is a P2P procure to pay process flow chart?
It’s a visual representation of each P2P stage—helping organizations identify inefficiencies and automation opportunities.
Q: How does AI improve the procure-to-pay business process?
By automating tasks, reducing errors, enforcing compliance, and providing real-time insights.
Q: Is procure-to-pay process automation only for large companies?
No. Cloud-based solutions make automation accessible to SMBs too.
Q: Can AI improve compliance in the P2P process?
Yes. AI enforces policies, creates audit trails, and flags risks instantly.
The end-to-end procure to pay process is no longer just a back-office function—it’s a strategic business driver.
With procure-to-pay process automation, powered by AI, companies can achieve:
The future of procurement isn’t just digital—it’s AI-first. Organizations that embrace the AI-powered procure to pay business process today will lead tomorrow’s competitive markets. By implementing robust p2p software and focusing on spend management and supplier collaboration, businesses can transform their procurement cycle into a source of strategic advantage.
30-minute working session for the CFO and Controller. We'll run your real exception backlog through Lasya, project the working-capital release, and walk through the audit-trail evidence your InfoSec team will request.
